Zusammenfassung Workflows
Auf dieser Seite finden Sie eine Verlinkung aller in der Onlinehilfe hinterlegten, beschriebenen Abläufe, oft auch Ablaufdiagramm bzw. Workflow genannt. Die in HELIUM V abgebildeten Workflows sind fest verdrahtet und zusätzlich in vielen Bereichen entsprechend den Anwenderbedürfnissen parametrierbar.
Hier finden Sie eine Auflistung der beschriebenen Abläufe, ausgehend von einem sehr groben Durchlauf durch den in HELIUM V abgebildeten Unternehmenskreislauf.
Wie sieht nun der grundsätzlich Ablauf aus?
Es beginnt immer bei einer Idee oder einem (Kunden-)Projekt.
D. h. folgender Ablauf stellt den Worklow dar:
Projekt
Angebot
Auftrag
Fertigungsplanung, wenn erforderlich
Beschaffung
Wareneingang
Eingangsrechnungserfassung
Fertigung, wenn erforderlich
Lieferung
Nachkalkulation
Verrechnung
Projektbeurteilung auf Erfolg -> Lernchance nützen
Prozessdiagramme
Vom Auftrag ins Los / Fertigung und dann zum Lieferschein und weiter zur Verrechnung

Vom Auftrag über den Wareneingang zum Lieferschein und zur Verrechnung, ohne Fertigung

Arbeitsgangbuchung

AG Buchung Mehrmaschine
Angebot erstellen
Artikel anlegen

Auftrag anlegen
Entwicklung des Losstatus, einfach

Entwicklung Losstatus komplett

Losstatus zurücknehmen

Fertigung
Anbindung Hydra

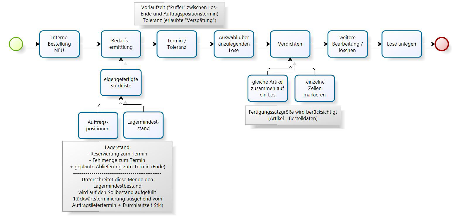
Interne Bestellung “Produktionsvorschlag”
Nachkalkulation
Warenfluss
Steuerkategorien
![]() |
