Eingangsrechnung
Information zur Verwaltung von wiederkehrenden Zahlungen wie Mieten und Gehälter finden Sie im Kapitel Zusatzkosten.
Information zur Verwaltung von Tippprovisionen und Ausgangsgutschriften an Zulieferer finden Sie im Kapitel Ausgangsgutschriften.
Information zum Import von Eingangsrechnungen finden Sie unten (XLS Import) und im Kapitel 4 Vending Schnittstellen.
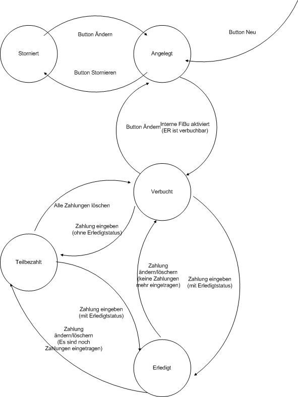
Statusübergänge

Benötigte Rechte
Recht | Beschreibung / Wirkung |
|---|---|
ER_EINGANGSRECHNUNG_R | Lesen der Eingangsrechnungen |
ER_EINGANGSRECHNUNG_CUD | Schreiben in der Eingangsrechnung |
ER_DARF_KONTIEREN | Darf eine Eingangsrechnung kontieren. Damit erreichen Sie, dass z.B. der Einkauf zwar die Eingangsrechnung erfassen darf. Die Buchhaltungstechnisch erforderliche Kontierung muss aber von jemand anderem, z.B. der Buchhaltung durchgeführt werden. |
ER_DARF_EINGANGSRECHNUNGEN_PRUEFEN | Darf Eingangsrechnungen prüfen. Wenn der Parameter EINGANGSRECHNUNG_PRUEFEN aktiviert ist, so haben die Eingangsrechnungen einen eigenen Prüfstatus. D.h. es wird damit von Anwendern die dieses Recht besitzen hinterlegt, ob die Eingangsrechnung bereits freigegeben ist. Damit können Sie z.B. die Eingangsrechnung zwar erfassen und verbuchen, aber z.B. die technische Freigabe erfolgt eben erst nach einer ausführlichen Prüfung. |
ER_DARF_ZAHLUNGEN_ERFASSEN | Diese Benutzer dürfen für vollständig kontierte Eingangsrechnungen, welche gegebenenfalls auch freigegeben sind, die Zahlungen erfassen. |
LP_FINANCIAL_INFO_TYP_1 | Export der Eingangsrechnungen |
BES_BESTELLUNG_R | Für die Überleitung / Erzeugung der Eingangsrechnungen aus dem Wareneingang der Bestellungen |
DOKUMENTE_SICHERHEITSSTUFE_0_CU DOKUMENTE_SICHERHEITSSTUFE_1_CU DOKUMENTE_SICHERHEITSSTUFE_2_CU DOKUMENTE_SICHERHEITSSTUFE_3_CU | Je nach Ihrer Unternehmensdokumentation. Für die Ablage der eingescannten / übermittelten Eingangsrechnungen in der Dokumentenablage. |
Ablauf bei der Erfassung
Um eine Eingangsrechnung richtig zu erfassen sind folgende Dinge notwendig:
Erfassung der Eingangsrechnung in HELIUM V. Dass alle Daten richtig und wahrheitsgemäß angegeben werden erklärt sich von selbst. Achten Sie auch auf das Eingangsrechnungsdatum.
Anbringen der HELIUM V Eingangsrechnungsnummer und der Kontierung handschriftlich oder mit Stempel auf der "Papier"-Rechnung (des Lieferanten)
Beispiel1: handschriftliche Erfassung
Beispiel2: Erfassung mittels Stempelunterstützung. Denken Sie daran, bei Splittbuchungen die unterschiedlichen Kontierungen mit den gebuchten Beträgen zu versehen
Erst nun sollten Sie die Eingangsrechnung einscannen.
Bei Rechnungen, die Sie per E-Mail bekommen haben, sollten Sie an den dokumentierten Prüfablauf denken.
Ab Build 15404 kann der Menüpunkt Eingangsrechnung → Dokumente drucken verwendet werden. Dieser ist besonders praktisch, wenn die Eingangsrechnungen z.B. über die Android-App in Ihr HELIUM eingespielt wurde.
Wenn die Eingangsrechnung bezahlt wurde, empfiehlt sich, dies ebenfalls auf den Papieren mit Buchungsdatum (und gegebenenfalls auch, von welchem Bankkonto aus dies bezahlt wurde) direkt unter der Kontierung festzuhalten. Wenn Sie einen Stempel verwenden wollen, denken Sie bei der Bestellung dieser Stempel auch an ein Feld für die Zahlung.
Wir empfehlen, jeden Wareneingang so verlässlich wie möglich zu buchen und jede Eingangsrechnung zu erfassen. Verwenden Sie eventuell die unten beschriebene Funktion der Freigabe, damit alle Eingangsrechnungen einfach erfasst werden können und Sie einen Überblick haben. Vermeiden Sie den Aufbau von parallelen Listen.
Kopfdaten
Lieferantenrechnungsnummer
Tragen Sie die Rechnungsnummer Ihres Lieferanten in das Feld Lieferantenrechnungsnummer ein. Verwenden Sie den Parameter EINGANGSRECHNUNG_LIEFERANTENRECHNUNGSNUMMER_LAENGE um einzustellen, welche Länge die Rechnungsnummer maximal haben darf.
Wenn Sie ein externe Finanzbuchhaltung verwenden, stellen Sie die Länge ein, die Ihr Finanzbuchhaltungsprogramm erlaubt.
Gegebenenfalls sind Sie durch eine externe Finanzbuchhaltung in den Zeichen für die Lieferantennummer eingeschränkt. Nutzen Sie für diesen Fall ebenfalls das darunterliegende Feld Text, um die gesamte Rechnungsnummer einzutragen.
Wenn der Parameter EINGANGSRECHNUNG_LIEFERANTENRECHNUNGSNUMMER_LAENGE auf -1 gestellt wird, so können im Feld der Lieferantenrechnungsnummer auch Buchstaben und nicht nur Zahlen eingegeben werden.
Kundendaten für E-Banking
Wenn Sie den Zahlungsvorschlag aus HELIUM V nutzen, so können für jede Eingangsrechnung und für jeden Zahlungsvorgang Ihre Kundendaten an den Zahlungsempfänger übermittelt werden. Tragen Sie dafür die auf den Lieferantenbelegen angegebenen Daten in das Feld ein. Dieses Feld wird beim Anlegen einer Eingangsrechnung nach erfolgter Auswahl des Lieferanten automatisch auf die im Lieferanten angegebene gesetzt.

Text
In den Kopfdaten finden Sie das Feld Text. Hier können Sie vermerken, was mit der Eingangsrechnung bezahlt wurde. Alternativ können Sie das Feld für die komplette Rechnungsnummer benutzen, wenn das darüberliegende Feld für die Rechnungsnummer für Sie eingeschränkt werden muss.
Tragen Sie in das Feld ein, was genau Sie bezahlen, wenn Sie keine Wareneingänge zugeordnet haben. Sie erreichen dadurch Transparenz für spätere Finanzprüfungen.
WE-Artikel
Unter dem Feld Text finden Sie eine Zeile für WE-Artikel. Es handelt sich um ein freies Textfeld. Das Feld finden Sie im Eingangsrechnungsjournal wieder.
Sie können mit dieser Funktion ein Wareneingangsbuch OHNE echte Lagerbewegung pflegen. Wir empfehlen jedoch in jedem Fall eine klare Lagerwirtschaft mit Wareneingängen.
Mwst
Tragen Sie im Feld für die Mehrwertsteuer ein, welcher Steuersatz für die Eingangsrechnung zum Tragen kommt. Wenn die Rechnung mehrere Steuersätze beinhaltet, setzen Sie den Haken “Mehrfach-/Splittbuchung” und erfassen Sie die einzelnen Beträge im Reiter Kontierungen.
Die Mehrwertsteuersätze können Sie im Modul System → unterer Reiter Mandant → oberer Reiter Mwst pflegen. Der standardmäßig vorgeschlagene Mehrwertsteuersatz ist der beim Lieferanten hinterlegte Mehrwertsteuersatz (Lieferant → Kopfdaten → Mehrwertsteuer). Der anzuwendende Steuersatz ergibt sich aus dem Datum der Eingangsrechnung.
Von HELIUM 5 wird der Steuerbetrag unter Berücksichtigung des Bankers Rounding gerundet. Unter der Voraussetzung, dass der Steuerprozentsatz richtig definiert ist, wird von HELIUM 5 auch der Steuerbetrag richtig berechnet. Bitte beachten Sie dazu auch die Eigenheiten der CentRundungen in den Ländereinstellungen. Trotzdem kommt es eben immer wieder vor, dass es zu Differenzen zwischen der auf der Rechnung Ihres Lieferanten ausgewiesenen Mehrwertsteuer und der von HELIUM V errechneten Vorsteuer kommt. Sie dürfen sich nicht mehr Vorsteuer abziehen, als der Lieferant an die Finanz abführt, Sie dürfen sich aber weniger Steuer abziehen, da dies zum Vorteil des Finanzamtes ist.
Bei geringen Differenzen zu Gunsten des Finanzamtes empfehlen wir, keine Korrektur vorzunehmen, sondern weniger Vorsteuer abzuziehen.
Ist der Differenzbetrag größer, ist unser Rat, den Lieferanten zur Richtigstellung seiner Rechnung aufzufordern. Ist dies nicht möglich, so erfassen Sie bitte die Rechnung über die Splittbuchung und erfassen Sie den Mehrwertsteuerbetrag gegen das Vorsteuerkonto als MwSt Handeingabe und den Rechnungs-Nettobetrag mit 0% MwSt.
Sie können eine Eingangsrechnung rückdatieren, wenn sich der Steuersatz geändert hat. Klicken Sie dafür in den Kopfdaten auf Ändern und direkt auf Speichern. Danach können Sie die Eingangsrechnung erneut ändern und den korrekten Steuersatz auswählen.
Kostenstelle
Die standardmäßig vorgeschlagene Kostenstelle wird vom gewählten Lieferanten aus den Lieferantenkonditionen übernommen. Sie können diese Kostenstelle bei Bedarf ändern.
Freigabedatum
In HELIUM 5 können zwei Datumswerte zu einer Eingangsrechnung definiert werden, das Eingangsrechnungsdatum und das Freigabedatum.
Das Eingangsrechnungsdatum dient für die Erfassung des Datums der Lieferantenrechnung z.B. für die Buchhaltung. Es ist das Datum, das der Lieferant auf seiner Rechnung angibt.
Das Freigabedatum ist das Datum, ab dem Sie die Eingangsrechnung akzeptieren. Beispielsweise können Sie das Freigabedatum verwenden, wenn Sie Ware vor dem gewünschten Liefertermin erhalten oder Sie eine Eingangsrechnung mit einem gänzlich falschen / viel zu frühen Datum erhalten. Sie geben mit dem Freigabedatum an, ab wann Sie die ER akzeptieren. Ab dem Freigabedatum wird das Zahlungsziel gerechnet.
Ab der Version 16595 können Eingangsrechnungen auch, z.B. nach Prüfung, freigegeben werden. Aktivieren Sie dafür den Parameter EINGANGSRECHNUNG_PRUEFEN. Damit dürfen die Benutzer mit dem Recht ER_DARF_EINGANGSRECHNUNGEN_PRUEFEN Eingangsrechnungen freigeben. Durch die Freigabefunktion erreichen Sie, dass sofort alle Eingangsrechnungen erfasst werden können und eine umfangreiche Prüfung (Technik, Vertragliches, ...) unabhängig davon im Nachhinein stattfinden kann. Mit der Erfassung ohne Freigabe ist die Eingangsrechnung trotzdem als ER erfasst. Mit integrierter Finanzbuchhaltung ist sie kontiert, verbucht und somit in allen Auswertungen enthalten. Zusätzlich ist eine nicht geprüfte und somit nicht freigegebene Eingangsrechnung zwar im Zahlungsvorschlag enthalten, ist aber per Default als nicht zur Zahlung freigegeben gekennzeichnet (nicht angehakt).
Um eine noch nicht geprüfte Eingangsrechnung trotzdem über den Zahlungsvorschlag zu bezahlen, muss diese bewusst zur Zahlung angehakt werden.
Umgekehrt kann eine geprüft Eingangsrechnung nur geändert werden, wenn man das Recht ER_DARF_EINGANGSRECHNUNGEN_PRUEFEN besitzt und per Klick auf Ändern und der dazugehörigen Frage die Prüfung zurücknimmt. Über das Bearbeiten-Menü kann bei einer geprüften / freigegebenen Eingangsrechnung nur das Freigabedatum und die Mahnstufe geändert werden. Die sonstigen Daten der Kopfdaten der ER können nicht verändert werden. Die Funktionen der weiteren Reiter stehen nach den üblichen Rechten zur Verfügung. Um eine Eingangsrechnung freizugeben, wechseln Sie in die Kopfdaten und geben mit dem grünen Häkchen die Eingangsrechnung als geprüft frei.

Wenn die Freigabefunktion eingeschaltet ist, gibt es in der Auswahlliste der Eingangsrechnungen eine Spalte G (für geprüft). Hier sind die freigegebenen Eingangsrechnungen entsprechend angehakt.
Zieldatum
Das Zieldatum wird bei jeder Änderung neu berechnet. Es berechnet sich aus dem Freigabedatum zuzüglich der Zieltage anhand des Zahlungszieles. Mit dem Zieldatum ist die Eingangsrechnung fällig. Weitere Details zum Zahlungsziel finden Sie im Kapitel Gemeinsamkeiten in den Bewegungsmodulen.
Originalbeleg anhängen
Verwenden Sie die Dokumentenablage, um eine Kopie des digitalen Dokuments an die Eingangsrechnung anzuhängen.
Beachten Sie die Aufbewahrungsfristen.
Rot angezeigter Kurs
Diese Anzeige signalisiert, dass der in der Eingangsrechnung hinterlegte Wechselkurs zum aktuell in der Währungstabelle eingetragenen Umrechnungskurs abweicht. Bitte prüfen Sie welcher der Kurse der richtige Wechselkurs ist. Mit Ändern und Speichern wird der nun gültige Wechselkurs neu aus der Währungstabelle übernommen und der Wert in Ihrer Mandantenwährung neu errechnet.
Auftragszuordnung
Im Reiter Auftragszuordnung kann der Nettowert einer Eingangsrechnung auf mehrere Aufträge zugeordnet werden. Wir haben diese Funktion für jene Anwendungsfälle geschaffen, bei denen keine Materialbewegungen oder Warenbuchungen stattfinden wie zum Beispiel Dienstleister. Bitte beachten Sie dazu unbedingt das Thema Transportkosten und vermeiden Sie, dass die Kosten einmal auf dem Weg der Materialzubuchung und zusätzlich auf dem Weg der "zusätzlichen" Kostenbuchung auf die Aufträge über die Eingangsrechnung erfolgt.
Zuordnung zu einem erledigten Auftrag
Eine Eingangsrechnung kann nicht zu einem vollständig erledigten Auftrag zugeordnet werden. Eine nachträgliche Änderung der Kosten auf einen Auftrag würde bedeuten, dass sich die Deckungsbeitragsrechnung ändert. Dies wird durch die verriegelte Zuordnung verhindert.
Ausnahme: Wenn das Recht AUFT_DARF_AUFTRAG_ERLEDIGEN vorhanden ist, dann können Eingangsrechnungen auch erledigten Aufträgen auf Nachfrage zugeordnet werden.
Kontierung
Einfache Kontierung
Um die für die Verbuchung der in der Finanzbuchhaltung steuerlich relevanten Kontierung zu erhalten definieren Sie die Kontierung. Die Konten müssen im Modul Finanzbuchhaltung angelegt werden. Für die steuerrechtlich richtige Kontierung stimmen Sie sich bitte mit Ihrem Steuerberater ab.
Mögliche Konten
Für die Kontierung dürfen in der Regel nur Aufwandskonten verwendet werden. Erlöskonten und Bankkonten stehen in der Auswahl der Konten für die Kontierung der Eingangsrechnung nicht zur Verfügung.
Die Definition der in der Eingangsrechnung bebuchbaren Konten erfolgt durch die UVA-Arten. Sie definieren Ihre UVA-Arten im Modul Finanzbuchhaltung → Grunddaten → UVA-Arten. Für die HELIUM V Anwender ohne integrierter Finanzbuchhaltung, gilt diese Sicherheitseinstellung nicht. Die Definition welches Konto eine Bank ist, erfolgt durch die Zuordnung des Kontos zu einer Bank über die Bankverbindungen. Details zum Anlegen von Bankverbindungen finden Sie im Kapitel Finanzbuchhaltung.
Legen Sie pro Kreditkarte eine eigene Bankverbindung an. Eingangsrechnungen, die Sie mit der Kreditkarte zahlen, buchen Sie als bezahlt mit der Kreditkarte. Detaillierte Information finden Sie im Kapitel Integrierte Finanzbuchhaltung zum Thema Kreditkarte.
Eine Gutschrift für den Verkauf von Schrott erfassen Sie als Erlös. Detaillierte Information finden Sie im Kapitel Gemeinsamkeiten in den Bewegungsmodulen zum Thema Schrottrechnung.
Mehrfachkontierung und Splitten
Die Mehrfachkontierung ermöglicht es Ihnen, einen Eingangsrechnungsbeleg auf mehrere Konten zu verteilen. Wenn eine Eingangsrechnung auf mehrere Konten oder Kostenstellen verteilt werden sollte, muss “Mehrfach-/Splittbuchung” in den Kopfdaten angehakt werden.

Nach dem Abspeichern der Eingangsrechnung mit dem Eintrag “Mehrfach-/Splittbuchung” wird der Reiter Kontierung freigeschaltet. In der Anzeige der Kopfdaten erscheint solange eine rote Information, bis im Reiter Kontierung die Eingangsrechnung vollständig auf die verschiedenen Konten bzw. Kostenstellen aufgeteilt ist. Unter Kontierung geben Sie nun die Kostenstelle, das Sachkonto, den Bruttobetrag und den Mehrwertsteuersatz dieses Teilbetrages der Eingangsrechnung an. Durch Klick auf Rest wird der noch nicht kontierte Betrag der Eingangsrechnung in diese Kontierung übernommen. Kontieren Sie die Eingangsrechnung in jedem Fall vollständig.
Ab der Version 8434 kann bei der Splittbuchung auch der Nettobetrag verwendet werden, somit wird der Steueranteil automatisch errechnet. Geben Sie dazu im Feld Nettobetrag den gewünschten Betrag ein und wählen den Steuersatz.
Kontierung und Kostenstelle trotz bezahlt ändern
Wenn eine Eingangsrechnung bereits vollständig bezahlt ist, aber noch nicht in die Finanzbuchhaltung (FiBu) übertragen wurde, kann die Zuordnung noch verändert werden sollte. Dies kann im oberen Modulreiter Zuordnung durchgeführt werden. Wurde eine Eingangsrechnung auf Splittbuchung gesetzt, so kann im Reiter Kontierung diese ebenfalls geändert werden, solange sie noch nicht in die FiBu exportiert wurde. Beantworten Sie dazu die im Popup gestellte Frage mit Ja.

Rückfrage nachträgliche Änderung
Kommentare zur Buchung erfassen
Für Dokumentationszwecke, um die Buchungen auch zu einem späteren Zeitpunkt noch nachvollziehen zu können, gibt es die Möglichkeit einen Kommentar zur Zahlung und der Splittbuchung zu erfassen. Dieser Kommentar wird in den Modulen der Eingangsrechnung und Ausgangsrechnung und auch in der Integrierten Finanzbuchhaltung von HELIUM V angezeigt. Sie können den Kommentar durch einen Klick auf den Textblock erfassen, wenn Sie im Bearbeiten der Buchungszeile sind. Sobald hier ein Eintrag besteht wird das Icon grün gefärbt .In der Liste der Zahlungseinträge und der Finanzbuchhaltung wird in der Spalte Kommentar ein Haken gesetzt, wenn ein Kommentar zu der Zeile besteht .Wenn Sie nun die Maus über die Buchung bewegen, wird der Eintrag angezeigt.

Zahlungen
Information zur Verbuchung von Zahlungen finden Sie im Kapitel Zahlung.
Information zur Verbuchung von Eingangsrechnungsgutschriften finden Sie im Kapitel Zahlung unter den Themen Bezahlung einer Gutschrift und Skontozahlungen von Eingangsgutschriften.
Abweichende Bankverbindung
Ab Build 16687 steht die Möglichkeit zur Verfügung, für den Zahlungsvorschlag eine Bankverbindung für die Zahlung auf ein Mitarbeiterkonto zu hinterlegen. Es wird dabei davon ausgegangen, dass der gesamte Bruttobetrag der Eingangsrechnung an diesen Mitarbeiter zu überweisen ist.
Wählen Sie dazu in den Kopfdaten der Eingangsrechnung mit dem Button Abweichende Bankverbindung die Person aus, auf deren Bankverbindung (die erste) die Zahlung für diese Rechnung erfolgen sollte. Für die Person muss eine entsprechende Bankverbindung hinterlegt sein.
Bitte beachten Sie, dass ab Build 16922 bei der Bankverbindung des Lieferanten auch die Währung angegeben werden kann, für die diese Bankverbindung verwendet werden sollte. Für Details im Zahlungsvorschlagslauf siehe bitte dort.

Wechselnde Kurseingabe
In manchen Ländern ist es üblich, dass von den Zollbehörden Wechselkurs vorgeschrieben werden, zu denen insbesondere offene Eingangsrechnungen zu betrachten sind. Andererseits buchen die Banken zum Börsenwechselkurs und nicht zu dem von den Behörden gewünschten Kurs. Daher ist es manchmal erforderlich, dass je Zahlungsbuchung in der Eingangsrechnung der tatsächlich von der Bank verbuchte Wechselkurs je Zahlung erfasst und verbucht wird. Um diese Funktionalität zu erreichen, stellen Sie im System den Parameter PARAMETER_EINGANGSRECHNUNG_ZAHLUNG_MIT_KURSEINGABE auf 1.
Nach dem Neustart des Eingangsrechnungsmodules erscheint bei der Zahlung neben dem Kurs die Checkbox “Übersteuert”. Wird diese angehakt, so kann der gewünschte Umrechnungskurs eingegeben werden, wobei der zum Zeitpunkt gültige Wechselkurs vorgeschlagen wird.
Anzeige der Umrechnungskurse
Die Umrechnungskurse werden sowohl in den Kopfdaten der Eingangsrechnung angezeigt als auch bei jeder Zahlung. Zusätzlich werden im Journal der offenen Eingangsrechnungen die original Beträge in Fremdwährung zusätzlich zu den Beträgen in Mandantenwährung angezeigt. Damit ist z.B. bei Teilzahlungen offensichtliche, welche Fremdwährungsbeträge tatsächlich offen sind. Zusätzlich werden die Umrechnungskurse angezeigt.

Andere Bankverbindung
Sie finden in den Kopfdaten die abweichende Bankverbindung (AbwB). Diese wird wie folgt berücksichtigt:
Oberfläche: Fibu, Zahlungsvorschlag, Reiter "2 Offene Posten”. Ist eine AbwB definiert, werden die Daten dazu (IBAN, Bank, BIC) im FLR entsprechend angezeigt und nicht vom Lieferanten. Ein Tooltip weist darauf hin. Im Detail-Panel werden ebenso die Daten der AbwB angezeigt, dazu erscheint darüber ein Label mit dem Namen des jeweiligen Personals, z.B. "Abweichende Bankverbindung (Max Mustermann)”.
Zahlungsvorschlag-Export: Jeweils im CSV-Export sowie im SEPA XML-Export wird die AbwB anstatt die des Lieferanten verwendet. Zusätzlich kommen hier auch die Empfängerdaten (Name, Anschrift) aus dem Personal. Diese müssen ja mit der der IBAN des Zahlungsempfänger zusammenstimmen.
So wie beim Lieferanten wird im Falle einer AbwB geprüft, ob dem Personal auch eine Bankverbindung hinterlegt ist und ggf. beim Export ein entsprechender Fehlertext ausgegeben.
Wareneingänge
Keine Zuordnung möglich
Da der Ablauf in der Praxis so ist, dass aus den Wareneingängen Eingangsrechnungen erzeugt werden, finden Sie die gesuchte Funktionalität im Modul Bestellungen → Reiter Wareneingang. Weitere Details finden Sie im Kapitel Eingangsrechnungszuordnung.
Nettowert der Eingangsrechnung
Diese Anzeige dient dazu, um die Übereinstimmung der Eingangsrechnung mit den darauf gebuchten Wareneingängen anzuzeigen. Um eine eventuelle Abweichung deutlich zu signalisieren wird dieser in rot angezeigt, wenn die Beträge nicht übereinstimmen. So haben Sie bei der Zuordnung mehrerer Wareneingänge zu einer Eingangsrechnung rasch die Sicherheit, dass die Gesamtsumme der Wareneingänge auch mit der Eingangsrechnung übereinstimmen.

Mehrere Wareneingänge zu einer Eingangsrechnung zuordnen
Gerade wenn Sie von Ihrem Lieferanten monatliche Sammelrechnungen bekommen, ist oft die umgekehrte Vorgehensweise leichter. Es wird zuerst die Eingangsrechnung angelegt und dann mit dem Reiter 7 Wareneingänge die Wareneingänge der unterschiedlichsten Bestellungen zugeordnet. Damit die Zuordnung funktioniert, muss die Rechnungsadresse zusammenpassen. Klicken Sie für die Zuordnung im Reiter Wareneingänge auf Neu. Nun erhalten Sie die Liste der Wareneingänge die noch keine Eingangsrechnung zugeordnet haben. Genau genommen sind es die noch nicht einer Eingangsrechnung zugeordneten Wareneingänge der Bestellungen, deren Rechnungsadresse dem Lieferanten der Eingangsrechnung entspricht. Wählen Sie nun durch markieren einer oder mehrerer Zeilen die entsprechenden Wareneingänge aus. Eventuelle Transportkosten bearbeiten Sie, in dem auf Ändern geklickt wird und anschließend unten die entsprechenden Kosten eingegeben werden. Die gewählten Wareneingänge übernehmen Sie durch Klick auf den Haken. Bitte beachten Sie, dass damit die Zuordnung bereits hergestellt wurde, auch wenn, aufgrund des Ablaufes, das Preis erfasst auf der einzelnen Wareneingangsposition noch nicht angehakt ist. Sollte dies nicht gemacht werden / vergessen werden, so wird dies durch die rote Anzeige in der Liste der Wareneingänge der Eingangsrechnung signalisiert. Nun erhalten Sie die Liste der Positionen die mit den gewählten Wareneingängen zugebucht wurden. Hier bestätigen Sie die Positionspreise durch Klick auf Preis erfasst. Um mehrere Zeilen auf einmal auf Preis erfasst zu setzen, markieren Sie diese Zeilen und klicken auf . Dadurch werden alle markierten Positionen auf den gegenteiligen Wert der ersten Zeile gesetzt. Wenn also z.B. die erste markierte Zeile noch nicht gesetzt ist, so werden alle markierten Positionen gesetzt und umgekehrt. Sollten Sie Positionspreise ändern müssen, so klicken Sie auf ändern. Ist die Erfassung abgeschlossen, so verlassen Sie diese durch die Tür. Aus der Liste der Wareneingänge der Eingangsrechnungen können Sie mit dem GoTo direkt auf den betreffenden Wareneingang springen. Mit Löschen entfernen Sie die Zuordnung wieder.
Sonderfälle
Eingangsgutschrift
Im Modul Eingangsrechnung kann beim Anlegen einer Eingangsrechnung die Art dieser Eingangsrechnung definiert werden. Um eine Eingangs-Gutschrift einzutragen, wählen Sie Gutschrift aus.

Eingangsrechnung der Art Gutschrift
Der Ausgleich der Eingangsgutschriften erfolgt in der Regel mit einer Eingangsrechnung. Gehen Sie dazu bitte so vor, dass bei Erledigung der Eingangsrechnung, welche auch mit dieser Gutschrift zusammenhängt auch die Gutschrift über das Menü, Bearbeiten, Manuell erledigt, genauso wie die eigentliche Eingangsrechnung erledigt wird.
Bei der Erfassung einer Eingangsgutschrift, ist egal ob der Rechnungsbetrag positiv oder negativ eingegeben wird, er wird immer als negative Eingangsrechnung interpretiert. Bei eine reinen Eingangsrechnung wird das Vorzeichen so belassen wie es von Ihnen eingegeben wird.
Für die richtige Berücksichtigung der Eingangsgutschrift im Zahlungsvorschlag, sollte diese umgehend gegen die auslösende Eingangsrechnung ausgeglichen / bezahlt werden.
Negative Eingangsrechnung
Erfassen Sie eine negative Eingangsrechnung, wenn Sie auf die erhaltene Eingangsgutschrift auch eine Zahlung erwarten. Nutzen Sie die die negative Eingangsrechnung immer auch dann, wenn im Zahlungsausgleich der Eingangsgutschrift auch ein Skonto beteiligt ist. Eine Beschreibung finden Sie im Kapitel Zahlung zum Thema Skontozahlung von Eingangsgutschriften.
Umsatzübersicht
Mit der Eingangsrechnungsumsatzübersicht sollen Sie einen raschen Überblick über Ihre offenen Verbindlichkeiten bekommen. Die Ansicht ist in drei Bereiche geteilt. Links der Zeitbereich, in der Mitte die offenen Eingangsrechnungen und rechts der Umsatz.
So enthält z.B. die Zeile Mai alle Eingangsrechnungen, welche mit Eingangsrechnungsdatum Mai 2005 erfasst wurden. Unter der rechten Spalte Umsatz gibt es wiederum zwei Unterspalten: Brutto und Netto. Die Spalte Umsatz Brutto enthält die Summe aller für diese Zeile, in unserem Fall Mai, erfassten Eingangsrechnungen inkl. Umsatzsteuer (USt). Die Spalte Umsatz Netto enthält die Summe aller für diese Zeile erfassten Eingangsrechnungen exklusive USt. Die mittlere Spalte Offene ist ebenfalls in Brutto und Netto unterteilt. Sie enthält die zum Berechnungszeitpunkt noch offenen, also die nicht bezahlten oder teilweise nicht bezahlten, Eingangsrechnungen für diese Zeile. Auch hier unterteilt noch Brutto also inklusive Ust und Netto (exklusive Ust).Die Zeile Vorjahr ist die Summe aller Eingangsrechnungen des Vorjahres wiederum mit den vier Werten. Summe Jahr (2005) die Summe des laufenden Jahres. Die Zeile Summe Gesamt enthält nur die offenen Eingangsrechnungen. Hintergrund: Man benötigt in vielen Auswertungen und Vergleichen immer wieder die Umsätze in der jeweiligen Periode. Auch ist das eine wichtige Aussage über die Unternehmensentwicklung. Was bezahlt wurde interessiert die Geschäftsleitung, den Controller nur insofern, dass er wissen will mit welchen Kunden es Probleme gibt, oder warum Lieferanten nicht bezahlt wurden. Diese Zusatzinfo ist wichtig, und wird in Zukunft bei den ARs auch angezeigt werden.

Mehrwertsteuerrechnungen, Vorsteuerrechnungen
Einnahmen Ausgabenrechner wollen die reinen Steuervorschreibungen z.B. für Einfuhr Umsatzsteuer erfassen können. Dafür ist es erforderlich, dass der exakte Steuerbetrag eingebucht werden kann. Gehen Sie in dazu bitte wie folgt vor:
Definition der Handeingabe-Mehrwertsteuer. Definieren Sie unter System → Mandant → Mwst für jeden Mandanten eine Mehrwertsteuerart Handeingabe. Verwenden Sie bitte keinen Steuersatz über 999%.
Starten Sie das Modul Eingangsrechnung neu. Legen Sie eine neue Eingangsrechnung an und setzen Sie den Haken für “Mehrfach-/Splittbuchung”. Erfassen Sie die Rechnungsnummer und den vollen Betrag und speichern Sie die Eingangsrechnung ab.
Wählen Sie den oberen Reiter “Kontierung” und legen Sie einen neuen Datensatz für die (Splitt-)Kontierung an. Beim Mehrwertsteuersatz kann nun die definierte Handeingabe ausgewählt werden.
Geben Sie nun unter MwSt den gesamten bzw. den gewünschten Mehrwertsteueranteil an. Bitte achten Sie unbedingt auf die gesetzlichen Vorschriften.

MwSt Handeingabe
Meldung zum abweichenden Umsatzsteuerland

Meldung abweichendes Umsatzsteuerland
Wird beim Speichern der Eingangsrechnung eine Meldung zum abweichenden Umsatzsteuerland ausgegeben, so besagt diese, dass das Umsatzsteuerland nicht mit dem Land des beim Konto definierten Finanzamtes zusammenstimmt. Das abweichende Umsatzsteuerland im Lieferanten wurde für die Anwender geschaffen, die Umsatzsteuernummern in verschiedenen Ländern haben. Um die richtige Definition sicherzustellen, prüfen Sie bitte
Das abweichende Umsatzsteuerland des Lieferanten (Lieferant, Konditionen)
Das Finanzamt des Kontos (Finanzbuchhaltung, Konten, Kopfdaten, Finanzamt)
Das Länderkennzeichen des Finanzamtes, Partner, Finanzamt (= Name des Partners), Detail, Ort.
Das durch den Ort des Finanzamtes definierte Land und das abweichende Umsatzsteuerland des Lieferanten müssen zusammenstimmen. Siehe dazu auch “Buchen von Eingangsrechnungen mit abweichenden Umsatzsteuerländern” unten.
Buchen von Eingangsrechnungen mit abweichenden Umsatzsteuerländern
Vor allem in der Schweiz führen Sie aus verschiedensten Vereinfachungsgründen auch ein Zoll-Außenlager z.B. in Deutschland. Um nun die Vorteile und Vereinfachungen nutzen zu können, haben Sie auch eine deutsche Steuernummer und können damit Warenverkehr innerhalb der EU abwickeln. Eventuell beauftragen Sie Speditionen in der EU, Lieferungen für Sie durchzuführen. Diese Speditionen stellen dann entsprechende Rechnungen für die erbrachten Leistungen. Eventuell erhalten die Rechnungen gemischte Vorgänge.
Als Beispiel seinen Sie ein Unternehmen mit Sitz in der Schweiz und beauftragen einen Spediteur R. mit Sitz in Deutschland. Die Rechnung beinhaltet:
Nr | Bewegung | Betrag | Kostenart / Finanzamt |
|---|---|---|---|
1 | Seefracht für Lieferung von Asien nach Deutschland | 1.180,62 | Deutschland |
2 | Zollgebühren | 215,76 | Schweiz |
3 | Einfuhrumsatzsteuer für Import von (anderen) Waren in die Schweiz | 1207,48 | Schweiz |
Sie müssen zwingend zwei Finanzämter in Ihrem HELIUM 5 definieren, um die getrennte steuerliche Behandlung zu ermöglichen. Um in den Auswertungen klar die Trennung zwischen den beiden Bereichen zu haben, sollte die Kostenstellenverwaltung verwendet werden. Es ist also mindestens jeweils eine Kostenstellen für Inland und für Ausland anzulegen. Die für die Erfassung der Eingangsrechnungen erforderlichen Konten, müssen ebenfalls für das jeweils zugehörige Finanzamt angelegt sein. Da die Lieferanten (und gegebenenfalls auch Kunden) Rechnungen für die unterschiedlichen Finanzämter legen, müssen die Lieferanten einmal mit der Zuordnung (abweichendes Umsatzsteuerland) zum Finanzamt CH und einmal mit der Zuordnung zum Finanzamt DE angelegt werden. Beachten Sie, dass für die Prüfung die beim jeweiligen Finanzamt hinterlegten Länder verwendet werden. Gehen Sie für die Buchung wie folgt vor:
Position 1: Seefracht Lieferant mit Ust-Land DE auf Kostenstelle Ausland und Kontierung Eingangsfracht mit Finanzamt DE
Position 2: Zollgebühren Lieferant mit Ust-Land CH auf Kostenstelle Inland und Kontierung Umsatzsteuer CH mit Finanzamt CH
Position 3: Einfuhrumsatzsteuer Lieferant mit Ust-Land CH auf Kostenstelle Inland und Kontierung Vorsteuer CH mit Finanzamt CH
Zu Ihrer Sicherheit haben wir bei den Buchungen eine Verriegelung eingebaut, welche prüft, ob das bei der Kontierung hinterlegte Finanzamt mit dem Finanzamt des Lieferanten übereinstimmt. Ist dies nicht der Fall, so erscheint die Meldung der Beleg bezieht sich auf mehrere Finanzämter.
Dies bedeutet, dass das beim Lieferanten hinterlegte (abweichende) Umsatzsteuerland nicht mit dem Finanzamt des Kontos übereinstimmt. Bitte gleichen Sie die Einstellungen entsprechend ab.
Die Trennung ist aus folgenden Gründen erforderlich: Wenn mehrere Finanzämter verwendet werden, so muss für jedes Finanzamt eine eigene Umsatzsteuererklärung abgegeben werden. Das bedeutet, dass alle Buchungen für das jeweilige Umsatzsteuerland (des Lieferanten) auch auf ein Konto welches dem Finanzamt zugeordnet ist gebucht werden müssen.
Überweisungsbeleg drucken
In der Eingangsrechnung stehen in den Kopfdaten, aber auch unter Eingangsrechnung Drucken zwei Formulare dafür zur Verfügung. Damit können Benutzer die noch immer Überweisungsformulare ausfüllen komfortabel diese Formulare bedruckt werden.
Hier kann ein Zusatztext und ein Betrag angegeben werden. Diese beiden Werte werden nicht abgespeichert. Sie dienen lediglich dem Druck des Zahlscheines. Bitte beachten Sie, dass für den Druck der Überweisungsbelege in der Regel die maschinenlesbare Schrift OCR-A am Server und Client installiert sein müssen.
Scheck drucken
Um auch laufende Schecknummern mitdrucken zu können, muss in den Mandantenparametern der Parameter SCHECKNUMMER auf größer 0 gesetzt werden. Erst wenn die Schecknummer > 0 definiert wurde, steht dieses Feld, nach einem Neustart des Eingangsrechnungsmoduls, zur Eingabe zur Verfügung.

Immer beim Ausdrucken eines Schecks, wird die nächst höhere Schecknummer vorgeschlagen. Wird nun der Scheck / das Formular tatsächlich gedruckt, so wird die nun erfasste Schecknummer in den Mandantenparametern aktualisiert. Somit steht für den nächsten Ausdruck die nächste Schecknummer zur Verfügung.
Im Standard steht kein Scheckdruck zur Verfügung. Der Scheckdruck muss nachträglich freigeschaltet und eingerichtet werden.
Sehen, ob Überweisungen oder Schecks gedruckt worden sind
Dies wird in der Auswahlliste durch die Anzeige des Druckersymbols in der Spalte Status angezeigt.

Für die Anzeige, wann der Zahlungsbeleg zu diese Eingangsrechnung gedruckt wurde klicken Sie bitte auf die Eingangsrechnung. Es wird nun unten in der Statuszeile das Druckdatum angezeigt. Hinweis: Das Druckersymbol wird auch angezeigt, wenn eine Ausgangsgutschrift erstellt wurde.

Eingangsrechnung erledigen
Wurde eine Eingangsrechnung nur teilweise bezahlt, so kann diese auch nachträglich mit dem Menüpunkt Bearbeiten → Manuell erledigen erledigt werden. Dies ist auch bei einer Eingangsrechnungsgutschrift möglich, welche z.B. gar keinen Zahlungseintrag hat. Wird eine Eingangsrechnung erledigt, unterscheidet HELIUM V zwischen Währungsgewinn/Verlust und Skonto. Somit wird bei Eingangsrechnungen, die erledigt gekennzeichnet werden und der Betrag nicht dem vollen Umfang entspricht, die Differenz auf Skontoerlöse gebucht.

Erledigung aufheben
Auch für die Enterledigung einer Eingangsrechnung, z.B. weil diese aus Versehen erledigt wurde, wählen Sie den Punkt: Bearbeiten, Manuell erledigen und bestätigen die Frage, Erledigung aufheben mit Ja.
Wird bei einer erledigten Eingangsrechnung in den Kopfdaten auf Ändern geklickt, so erscheint ebenfalls die Frage nach der Enterledigung. Es wird dabei jedoch der Status der Eingangsrechnung immer auf Teilbezahlt gesetzt. Bei Bearbeiten, Manuell erledigen wird auch der Zahlungsstatus in die Berechnung des neuen Status mit einbezogen.
Eingangsgutschrift erledigen
Um eine Eingangsgutschrift als bezahlt bzw. gegenverrechnet bzw. ausgeglichen zu verbuchen, muss diese "Zahlung" auf der Eingangsrechnung eingetragen werden, gegen die die Eingangsgutschrift gebucht werden sollte. Üblicherweise sollten Sie dies gleich wie Ihr Lieferant verbuchen. D.h. Sie gehen auf die Eingangsrechnung, wählen den Reiter Zahlung und legen mit Neu einen neuen Zahlungseintrag an. Wählen Sie nun als Zahlungsart Gutschrift aus und wählen durch Klick auf den Knopf Gutschrift die gewünschte Eingangsrechnung aus. Damit reduziert sich der offene Wert der Eingangsrechnung und wird auch im Zahlungsvorschlag nur mit dem reduzierten Wert vorgeschlagen.
Reverse Charge, IG-Erwerb
Gerade für Buchhaltungsbelange ist es bei innergemeinschaftlichen Lieferungen wesentlich, welche Art von Lieferung dies ist. Wir unterscheiden zwischen IG-Lieferung = IG-Erwerb und IG-Leistung = Reverse Charge.

Diese Angaben bewirken in Zusammenhang mit einem gültigen Mehrwertsteuersatz, dass hier zwar Nettobeträge eingegeben werden, aber für die Buchung der theoretische Steuerbetrag mit berücksichtigt wird und vor allem in den Fibu-Schnittstellen diese Daten entsprechend übergeben werden.
Beachten Sie auch, dass die Anzeige der MwSt. entsprechend auf die theoretische Umsatzsteuer umgeschaltet wird und somit auch die Berechnung der angezeigten Umsatzsteuer auf dem Nettobetrag der Eingangsrechnung basiert und nicht wie bei Inlandsrechnungen auf dem Bruttobetrag. Dies wird auch durch die Umschaltung der Anzeige von Brutto-Betrag auf Betrag signalisiert.
Der Standardwert für Reverse Charge kann im Lieferanten, Reiter Konditionen eingestellt werden.
EU-Lieferant mit Inlands- und IG-Rechnungen
Bei der integrierten Buchhaltung ist für die Erfassung einer Inlandslieferung darauf zu achten, dass der Lieferant als Inlandslieferant behandelt wird. D.h. für den Kreditor ist die Steuerkategorie auf Inland zu stellen. Sie bemerken dies bei der Erfassung der Eingangsrechnung auch dadurch, dass entweder IG-Erwerb automatisch angehakt (und nicht entfernbar) ist, oder dass das IG-Erwerb NICHT angehakt ist.
Erhalten Sie von einem EU-Lieferanten sowohl Inlandsrechnungen als auch IG-Rechnungen, müssen Sie diesen Lieferanten zweimal anlegen und zwei verschiedene Kreditorennummern vergeben.
Zollimportpapiere
Für Sie als Schweizer ist es wichtig, dass protokolliert wird, dass die zu einer Einfuhr dazugehörenden Zollpapiere tatsächlich vorhanden sind. Dazu haben wir die Protokollierung des Erhalts der Zollpapiere, oft auch Gelber Schein genannt, geschaffen. Ein Klick auf das entsprechende Icon setzt das Datum.

Icon Zoll
Ein Klick darauf setzt das Datum wieder zurück. Da nicht für alle Lieferanten diese Papiere erforderlich sind, muss im Lieferanten unter Konditionen Zollimportpapiere erforderlich angehakt werden.

Um fehlende Zollpapiere herauszufinden, wählen Sie Journal → fehlende Zollimportpapiere. Es werden Ihnen alle Eingangsrechnungen angezeigt, für die das Datum noch nicht hinterlegt ist. Lieferanten, die keine Zollpapiere erfordern, werden ausgelassen.
Mahnungsverwaltung
Im Menü der Eingangsrechnungen kann unter Bearbeiten, Mahnstufe das Mahndatum und die Mahnstufe zur jeweiligen Eingangsrechnung als Information hinterlegt werden.
Vorauszahlungen, Vorkasse
Es kommt immer wieder vor, dass für verschiedene Lieferungen von Lieferanten Vorauskasse geleistet werden muss. Dies kann in zwei verschiedenen Arten abgebildet werden.
Sie erhalten von Ihrem Lieferanten eine Anzahlungsrechnung. Sie erfassen diese Anzahlungs-Eingangs-Rechnung mit der Eingangsrechnungsart Anzahlungsrechnung. Dies erzwingt automatisch eine Bestellung auf die sich die Anzahlungs-Eingangs-Rechnung bezieht. Wird dann vom Lieferanten die Ware geliefert erhalten Sie anschließend die Schlussrechnung über den vollen Betrag. Da sich auch die Schlussrechnung auf die gleiche Bestellung beziehen muss, ergibt sich aus der Differenz von Anzahlungsrechnung(en) und Schlussrechnung der noch offene Zahlbetrag. Gerade wenn keine integrierte Finanzbuchhaltung zum Einsatz kommt, ist diese Vorgehensweise zu empfehlen. Verwenden Sie gegebenenfalls die Auftragsbestätigung Ihres Lieferanten mit der die Vorauszahlung gefordert wird als Anzahlungsrechnung. Denken Sie auch daran dass:
Sie dem Lieferanten rechtlich gesehen nur Ihr Geld leihen.
Es immer wieder vorkommt, dass die Vorauszahlung (die ja als Anzahlungsrechnung erfasst wird) nicht mit der Schlussrechnung übereinstimmt.
Läuft die Beschaffung dann noch über den Geschäftsjahreswechsel, so ist dies der einzig transparente Weg um die Abgrenzungen über den Jahreswechsel hin zu erreichen.
Wird auch die integrierte Finanzbuchhaltung eingesetzt und sind die Vorauszahlungen ein seltener Sonderfall, so kann so vorgegangen werden, dass es ein Zwischenkonto gibt, auf das die Vorauszahlung gegen Bank gebucht wird. Von diesem Konto (als Bankkonto definiert) wird dann die Zahlung der schlussendlichen Rechnung gebucht und somit das Zwischenkonto wieder ausgeglichen. Diese Vorgehensweise ist nur für sehr wenige Vorauszahlungsbuchungen zu empfehlen. Steuerlich richtig ist obige Version. Um bei mehreren Lieferanten mehr Übersicht zu gewinnen kann pro Lieferant ein eigenes geleistete Anzahlungen - Konto angelegt werden, auf das die Buchungen erfolgen.
Eine weitere Möglichkeit ist, dass die Vorauszahlung als Umbuchung Bank an Debitor bzw. Kreditor an Bank manuell gebucht wird. Bei der Zahlung der Rechnung/Eingangsrechnung kann bei Zahlungsart Vorauszahlung aus den "Offenen Posten" mit Buchungsart Umbuchung und Buchungsart Bankbuchung des jeweiligen Debitor/Kreditor gewählt werden. Achtung: Die Vorgehensweise in diesem Fall ist, dass die ursprüngliche Buchung um den Betrag der Zahlung reduziert und somit geändert wird. Ist die Vorauszahlung höher als der Rechnungsbetrag wird der Rest als neue Vorauszahlungs-Umbuchung gebucht.
Bitte beachten Sie, dass eine Anzahlungsrechnung nicht durch eine Vorauszahlung bezahlt werden darf.
Wenn Sie eine Eingangsrechnung per Vorauskasse bezahlen müssen, so bieten sich hier zwei Vorgehensweisen an:
Möglichkeit 1: Erfassen Sie den Beleg der Vorauskassenrechnung als Anzahlungsrechnung. Wenn die Ware geliefert bzw. die Dienstleistung erbracht ist, erzeugen Sie die Schlussrechnung. Sollten Sie von Ihrem Lieferanten keine Schlussrechnung bekommen, müssen Sie die Vorauskassenrechnung kopieren und auch als Schlussrechnung erfassen.
Möglichkeit 2: Erfassen Sie die Vorauskassenrechnung als Eingangsrechnung und entfernen Sie beim Verbuchen der Zahlung den Haken bei (vollständig) erledigt. Damit ist diese Eingangsrechnung noch mit 0,- offen und Sie haben eine einfache Möglichkeit der Erinnerung, dass der Wareneingang noch kommen muss. Sollte sich die Vorauskasse und die tatsächliche Lieferung über Ihren Bilanzstichtag hinweg ziehen, sollten Sie unbedingt obige Variante verwenden, damit Ihre Bilanz die korrekten Summen ausweist.
Monatsumsätze
Nutzen Sie dafür bitte das Journal aller Eingangsrechnungen. Hier wird am Ende der Eingangsrechnungsumsatz je Monat angedruckt.
ESR Belege erfassen
Das Einlesen des OCR-B Datenstroms wird unterstützt. Der Aufbau der ESR OCR-B Daten ist wie folgt:
3 = ESR Teilnehmernummer des Lieferanten bei einer Schweizer / Liechtensteinischen Bank → Siehe Lieferant, Bankverbindung, Konto Nummer
1 = ESR-ID Ihres Lieferanten bei der Bank (3) 6stellige Nummer → Siehe Lieferant, Bankverbindung, ESR-ID2. Referenznummer wird in der Lieferantenrechnungsnummer bzw. im ER-Text eingetragen
4 = Ab der 3. Stelle der Betrag in Rappen bzw. Eurocent
4 = die ersten beiden Stellen definieren die Währung. Es werden aktuell nur 01 (CHF) und 21 (EUR) akzeptiert.
Um den OCR Datenstrom einzulesen hat sich oben beschriebener Scanner (PayEye) von Crealogix bewährt. Nach dem Scann wird versucht einen passenden Lieferanten zu ermitteln. D.h. es wird zuerst die Bank ermittelt (3) und danach nach der eindeutigen Kontonummer (1) bei dieser Bank gesucht. Wird exakt ein Lieferant gefunden, wird dieser gemeinsam mit dem Betrag (4) und der Referenznummer (2) in die Erfassung der neuen Eingangsrechnung übernommen. Wird keine Zuordnung gefunden, so erscheinen entsprechende Fehlermeldungen wie nachfolgend dargestellt. Hinweis: Derzeit wird die Prüfziffer nicht ausgewertet. Wir gehen von einer optischen Überprüfung der eingescannten Beträge auf Richtigkeit und Glaubwürdigkeit aus. D.h. es muss eine Bank mit der ESR-Teilnehmernummer, bitte inkl. der führenden 0, angelegt werden. Bitte definieren Sie unbedingt auch eine gültige BIC/SWIFT. Hinterlegen Sie bei Ihrem Lieferanten in der Bankverbindung die entsprechende Bank und Konto Kombination. Um auch den Zahlungsvorschlag, also den SEPA Export des Zahlungsvorschlages nutzen zu können, muss bei der Bank der BIC/SWIFT und beim Konto die IBAN angegeben werden.

Aufbau ESR OCR-B Datenstrom
ESR+ ohne Betrag wird ebenfalls unterstützt (Code beginnt mit 042>). Hier fehlt allerdings der Betrag im ESR Code. Die Codezeile sieht z.B. wie folgt aus: Hier wird nur die Referenznummer (also der Bereich nach dem ersten > bis eine Stelle vor dem +) und das Konto (der Bereich nach dem +<Leerstelle> bis zum >) verwendet. Das Konto muss beim Lieferanten, Bankverbindung unter Kontonr eingetragen werden. Verwenden Sie dazu z.B. die Bank Postfinance. Da in dem OCR Datenstrom kein Betrag enthalten ist, muss nach der Erfassung der Bruttobetrag der Eingangsrechnung eingegeben werden.

Aufbau ESR+
Anzahlungs- und Schlussrechnungen
Detaillierte Information finden Sie im Kapitel Anzahlungsrechnung und Schlussrechnung. Die Verwendung für die Eingangsrechnungsseite ist analog. Es wird anstelle des Auftrages die Bestellung als zusammenfassende Klammer zwischen Anzahlungs- und Schlussrechnung verwendet.
Schlussrechnung ist niedriger als die Summe der Anzahlungen
Ein Lieferant stellt ihnen eine oder mehrere Anzahlungsrechnungen. Mit der übermittelten Schlussrechnung stellt sich heraus, dass Sie zu viel angezahlt haben. Durch die zu niedrige Schlussrechnung leihen Sie weiterhin ihrem Lieferanten Geld. Der aus der Schlussrechnung noch offene Betrag muss über das Konto der geleisteten Anzahlungen (1800) gebucht werden. Definieren Sie dafür das Anzahlungskonto als sichtbare Bankverbindung.
Da durch das Verhalten des Lieferanten die Anzahlungs-/Schlussrechnungs-Thematik noch nicht abgeschlossen ist, sollten Sie die Schlussrechnung erst dann als bezahlt verbuchen, wenn klar ist, was mit dem überschüssigen Betrag zu geschehen hat. Bis dahin muss die Schlussrechnung offen bleiben. Buchen Sie die Differenz, erst aus, wenn eine weitere Verwendung dafür gegeben ist. Damit sehen Sie jederzeit am Lieferanten/Kreditorenkonto, dass hier noch offene Beträge zu Ihren Gunsten bestehen.
Gehen Sie wie folgt vor:
Erfassen Sie die nachfolgende Eingangsrechnung.
Gehen Sie auf der Schlussrechnung auf den Reiter Zahlungen und buchen Sie den negativen Zahlbetrag auf das (Bank-)Konto geleistete Anzahlungen.
Gehen Sie in die nachfolgende Eingangsrechnung und buchen Sie hier den gleichen Betrag, nun aber positiv, als Zahlung vom Konto geleistete Anzahlungen.
Damit ist für diese Rechnungen das geleistete Anzahlungen-Konto ausgeglichen. Zugleich erhalten Sie durch diese späte Buchung auch die Übersicht über den tatsächlichen offenen Postenstand am Kreditor. Das Konto der geleisteten Anzahlungen sollte sowieso immer im Auge behalten werden, dass dieses in aller Regel ausgeglichen ist.
Anzahlungsrechnung durch eine Vorauszahlung bezahlen
Es ist nicht möglich, eine Anzahlungsrechnung durch eine Vorauszahlung zu bezahlen.
Eingangsrechnungsgutschrift versehentlich bezahlt
Wenn eine Zahlung auf eine Rechnung (es gilt dies analog auch für Ausgangsrechnungen) getätigt wurde, die, aus welchen Gründen auch immer, (auf der Bank) gebucht wurde, so raten wir aus Gründen der Transparenz, diese falsche Buchung soweit irgend möglich direkt beim Beleg einzubuchen, damit Sie zu jederzeit einen klaren Blick auf die Situation dieses Beleges / Kunden / Lieferanten haben. Anbei ein Beispiel in dem eine Eingangsrechnungsgutschrift versehentlich bezahlt wurde.
Der Ablauf war folgender:
versehentliche Zahlung an den Lieferanten (anstatt diesen Betrag einzubehalten)
Lieferant wurde informiert und hat den gesamten Betrag, also die versehentliche Zahlung und die Gutschrift zurücküberwiesen.
Schritte im HELIUM V
Änderung der Eingangsrechnungsart von Gutschrift auf Eingangsrechnung. Der negative Betrag muss erhalten bleiben.
Verbuchen der falschen Zahlung an den Lieferanten als positiver Betrag. Da bezahlt wurde und Sie im Eingangsrechnungsmodul sind. Verbuchung der Rückzahlung vom Lieferanten als negativer Betrag.

Eingangsrechnungen mit Barcodescanner erfassen
Dieses in der Schweiz und in Liechtenstein gerne verwendete Verfahren nutzt die auf den inländischen Rechnungen im QR-Code aufgedruckten Zahlungsdaten. Schließen Sie dazu einen geeigneten QR-Code Scanner mit Wedge-Interface an Ihren Rechner an. Damit diese Funktion zur Verfügung steht, stellen Sie bitte den Mandantenparameter EINGANGSRECHNUNG_AUS_QR_CODE auf 1. Der Typ des QR-Codes muss SPC sein, d.h. es werden derzeit nur Schweizer QR-Codes unterstützt. Anhand des enthaltenen IBANS wird der entsprechende Lieferant gesucht und einen neue ER mit den vorhandenen Vorschlagswerten erstellt.
Um nun neue Eingangsrechnung(en) zu erfassen klicken Sie auf den Barcodescanner. Damit wird anhand der IBAN der entsprechende Lieferant gesucht. Wenn er eindeutig gefunden wird, also die IBAN nur bei exakt einem Lieferanten hinterlegt ist, so wird dieser Lieferant verwendet und es muss nur mehr das Eingangsrechnungsdatum erfasst werden. Wird kein Lieferant gefunden, so muss er aus den bestehenden Lieferanten ausgewählt, bzw. neu angelegt werden. Werden mehrere Lieferanten gefunden, so muss aus diesen ausgewählt werden.
Als Barcodescanner können übliche QR-Code Scanner mit Tastatur Schnittstelle verwendet werden. So kann auch das für die Schweiz / Liechtenstein übliche PayEye von Crealogix verwendet werden.
Export und Import
Eingangsrechnungen als Belege exportieren
Neben der Funktionalität, dass beim Export der Eingangsrechnungen auch die Belege, also die gescannten PDFs, mit exportiert werden, steht ab Build 15819 auch der direkte Export zur Verfügung. D.h. Sie finden im Modul Eingangsrechnung den Punkt, Export Dokumente. Wählen Sie hier den gewünschten Zeitraum und den Pfad (Ordner) in den die Dateien exportiert werden sollten. Für diese Funktion ist das Recht LP_FINANCIAL_INFO_TYP_1 erforderlich. Für das angegebene Zielverzeichnis muss der Benutzer ein entsprechendes Schreibrecht besitzen. Der gewählte Pfad wird beim nächsten Export wieder vorgeschlagen.
Der Aufbau der Dateinamen erfolgt nach folgender Logik:
Dateinamen bilden sich aus <Lieferantenname>_<Lieferantenrechnungsnr>_<Belegdatum>.pdf, Belegdatum in Form JJJJ-MM-TT
Existiert die Datei bereits wird über einen Dialog nachgefragt, ob diese Datei überschrieben werden soll. Man kann mit "Ja", "Ja, alle überschreiben" und "Nein" antworten.
Sind mehrere PDF bei einer ER abgelegt, wird an Dateinamen vor der Extension ein "_<COUNT>" angehängt, also *_1.pdf, *_2.pdf etc.
Wurde der Export erfolgreich durchgeführt, erscheint eine entsprechende Meldung.
Im Fehlerfalle erscheint eine Fehlermeldung und es wird der begonnene Export abgebrochen. Alle bis dahin exportierten Dokumente bleiben natürlich bestehen.

Eingangsrechnungen importieren
Im Menü finden Sie Eingangsrechnungen → Import → XLS-Import. Dieser Import wird für Massendatenübernahme z.B. aus einer automatischen Belegerkennung verwendet. Es werden hier folgende Felder übernommen:
Kreditorennummer
Lieferantenname
Datum
Rechnungsnummer des Lieferanten
Betrag in Lieferantenwährung
Folgende Bedingungen gelten:
Leerzeilen werden ignoriert.
Der Lieferant muss vorhanden sein. Er wird über die Kreditorennummer gesucht.
Die Kreditorennummer muss vorhanden und eindeutig sein.
Falls die Lieferantenrechnungsnummer bereits in einer oder mehrerer ER existiert, wird die Zeile nicht importiert.
Währung, Mwstsatz, Kostenstelle, IG-Erwerb und Reversechargeart werden aus dem Lieferanten übernommen. Sind beim Lieferanten im Reiter Konditionen Warenkonto und Kostenstelle definiert, so wird die Eingangsrechnung auf dieses Aufwandskonto kontiert. Ist kein Warenkonto bzw. keine Kostenstelle gegeben, so wird die Eingangsrechnung auf mehrfachkontiert gesetzt und muss somit manuell kontiert werden. Dies wird gerne in Verbindung mit sogenannten Monatsrechnungen verwendet, also der nachträglichen Zuordnung der Wareneingänge zur Eingangsrechnung. Für eine Musterdatei siehe Ihre HELIUM V Installation er_import.xls

Menüpunkt Import